欢迎访问河源水业集团官方网站!
官方微信
|
官方微博
|
搜索
|
24小时供水热线:
0762-3364722
网站首页
关于我们
领导致辞
米兰体育·(MiLan Sports)官方网站简介
组织机构
企业荣誉
米兰体育·(MiLan Sports)官方网站
米兰体育·(MiLan Sports)官方网站动态
通知公告
米兰体育·(MiLan Sports)官方网站
企业文化
品牌建设
文体活动
员工风采
供水信息
管网压力
水质日报告
水质月报告
水质年报告
业务办理
用水报装
报修服务
业务指南
客户服务
服务承诺
水价标准
水费缴纳方式
用水常识
法律法规
表格下载
工程收费与材料
营业网点
服务承诺
水价标准
水费缴纳方式
用水常识
法律法规
表格下载
营业网点
工程收费标准与材料价格
当前位置:
首页
>
客户服务
>
法律法规
>
正文
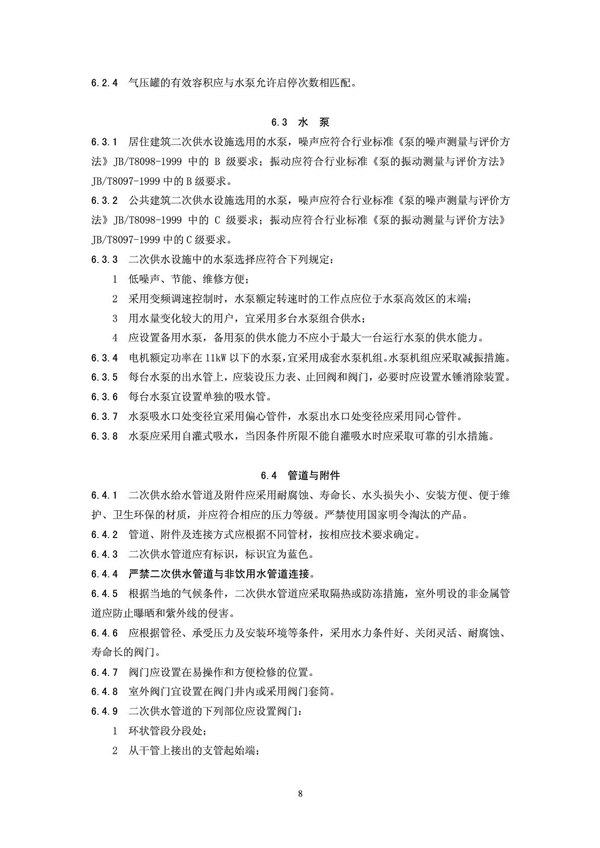
二次供水工程技术规程(CJJ140-2010)
来源:本站
作者:河源水务
发布时间:2014-11-21 16:11:00
上一篇:
城镇供水服务(CJ/T316-2009)
2014-11-21
下一篇:
地表水环境质量标准(GB3838-2002)
2014-11-21
开云电子官网_开云(中国)官方
|
KY.COM-开元(中国)
|
开云在线登录-开云(中国)
|
开云手机登录入口-开云(中国)官方
|
九游平台-九游(中国)一站式服务平台
|
KY.COM-开元(中国)
|
开云(电子官方网站)KAIYUN
|
半岛在线注册-半岛bandao(中国)
|
B体育·(sports)官方网站
|